更多>>>> 新闻动态
- 09-19益阳市侨联召开巡察整改工作推进会…
- 07-28“追梦中华・幸福湖南”2025 海外…
- 07-27资水河畔探秘安化黑茶后,海外华文…
- 07-27海外华文媒体采访团走进安化羽校,…
- 07-27海外华文媒体采访团走进益阳,探访…
- 06-30市委第一巡察组向市侨联党组反馈巡…
- 07-162025年“亲情中华·中国寻根之旅”…
- 07-092025年“亲情中华·中国寻根之旅”…
权威发布 | 暨南大学2025年招收华人及其他外籍学生(来华留学生)简章
素有“华侨最高学府”之称的暨南大学创办于1906年,是国家“双一流”建设高校,也是广东省高水平大学重点建设高校。2018年10月24日,中共中央总书记、国家主席、中央军委主席习近平莅临暨南大学视察并发表重要讲话,嘱托暨南大学坚持立德树人根本任务,弘扬暨南精神,坚持办学特色,把学生培养好、把学校办得更好,为海外侨胞回祖国学习、传承中华文化创造更好条件。
学校学科齐全,涵盖文、史、哲、经、管、法、理、工、医、教育、艺术、交叉等12个学科门类,文理工医兼备,设有38个学院,59个系,19个直属研究院(所);有本科专业108个,一级学科硕士学位授予点41个,一级学科博士学位授予点28个,专业学位授权类别41种;有博士后流动站24个,博士后科研工作站1个。现有52个国家级一流本科专业建设点、34个省级一流本科专业建设点。截至2024年11月,学校有19个学科进入ESI世界排名前1%,数量位居广东高校第三位,有12个学科进入ESI世界排名前5‰。在教育部第五轮学科评估中,学校37个一级学科参评,总体进步显著。
学校深耕粤港澳大湾区,在广州、深圳、珠海三地设有五个校区。学校目前有全日制学生49274人,其中本科生32308人,研究生16966人。在校港澳台侨及外国留学生16923人。
学校大力推进国际化发展战略,在全球82个国家设立146个招生报名点。2024年在校外国留学生2148人,来自97个国家和地区。已同世界五大洲52个国家和港澳台地区的233家高等院校和机构签署合作协议或谅解备忘录,并开展实质性合作。学校是中国政府奖学金来华留学招生院校,实行全英语授课的国际学院已开办20多年,获教育部批准的暨南大学伯明翰大学联合学院人才培养质量优异,在海外办学的暨南大学日本学院获日本文部科学省认定。
学校积极贯彻“面向海外,面向港澳台”的办学方针,建校至今,共培养了来自世界五大洲170多个国家和港澳台地区的各类人才50余万人。“有海水的地方就有暨南人”,暨南大学已成为香港、澳门、台湾和华侨华人及外国留学生赴中国内地升学的首选。
(更新时间:2024年11月)
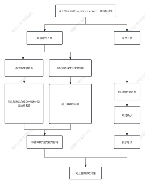
凡具有高中毕业学历或同等文化程度,年龄满18周岁不超过25周岁,品行端正,无犯罪记录,身心健康的华人及其他外籍学生(非中国籍公民),均可报读暨南大学。 根据《教育部关于规范我高等学校接受国际学生有关工作的通知》(教外函〔2020〕12号)规定,父母双方或一方为中国公民并定居在外国,本人出生时即具有外国国籍,不具有中国国籍的学生,或祖国大陆(内地)、香港、澳门和台湾居民在移民并获得外国国籍的学生,作为来华留学生,必须持有效的外国护照或国籍证明文件4年(含)以上,且最近4年(2021年5月1日至2025年4月30日)之内有在外国实际居住2年以上的记录(一年中实际在外国居住满9个月可按一年计算,以入境和出境签章为准)。 具有高中毕业学历或同等文化程度,经暨南大学境外报名点、或中国驻外使(领)馆、或侨团、侨校、侨界知名人士推荐,或由本人申请并有两位老师推荐,视其语言能力以及中学阶段的成绩、操行评定、健康状况等方面情况,可免于笔试,经审核符合条件者,择优录取。 语言能力要求: 申请中文授课专业的学生,中国汉语水平考试(简称HSK)须达到5级(180分)及以上。 申请入读国际学院各专业、英语为非母语的学生,入学英语水平须达到雅思(IELTS)5.5(每部分均在5.0以上),或托福(IBT)80分,或SAT1030分以上。 参加“暨南大学、华侨大学联合招收港澳台和华侨、华人及其他外籍学生入学考试”(简称两校联招),第一志愿报考暨南大学的学生,择优录取。 两校联招实行“3+X”考试形式,中国语文、英语、数学为必考科目,另加一科选考科目(文科:历史、地理;理科:物理、化学、生物;报考医学类专业必须选考化学和生物,或者物理和生物)。 报考理工医类专业的考生可兼报文史外经管法类专业。 考场分设在香港、澳门、广州、厦门四地,具体考试地点见准考证。考试范围按暨南大学、华侨大学联合招生委员会办公室编印出版的《暨南大学、华侨大学联合招收港澳地区、台湾省、华侨、华人及其他外籍学生入学考试复习大纲(第五版)》(简称《考试大纲》)规定的内容。 注: 《考试大纲》可直接在暨南大学出版社购买,两校联招考试复习丛书及试题集可在暨南大学华文学院教材中心(查询电话:86-20-87205055)购买。以上书籍均可在暨南大学出版社官方微店购买。 《暨南大学、华侨大学招收港、澳、台、华侨、华人及其它外籍学生报名表》登录报名系统,完成申请并打印(附本人签名)。 学生本人护照(若现在中国境内,还需提供最近一次的有效中国签证页及出入境记录章)。 高中及以上学历的毕业证书或学历证明、毕业中学开具的高中各学年成绩单、国际通行标准化考试成绩单(有则提供,如SAT/ACT/A-Level/AP/IB等)。 HSK或雅思、托福成绩证书等(成绩以两年内为有效)。 自我介绍、过往学习经历及来华学习计划。 1封,可经我校海外招生处或当地侨团侨社、侨界知名人士、毕业高中学校的推荐。 如报读我校医药类专业者,还需提供近半年的体检报告,体检报告模板扫描下方二维码查看。 出具日期应在报名日期前六个月以内。 根据《教育部关于规范我高等学校接受国际学生有关工作的通知》(教外函〔2020〕12号)规定: (1)原为中国大陆(内地)、香港、澳门和台湾地区居民,后加入外国国籍的申请人,需提交:①中国国籍或户籍注销证明;②加入外国国籍证明;③近四年出入境记录(截至2025年4月30日前)。 (2)在外国出生即取得外国国籍的申请人,父母双方或一方为中国公民的,需提供:①申请人出生即取得外国国籍证明;②申请人出生前父母(中国公民方)在外国的永久居留证明;③申请人近四年出入境记录(截至2025年4月30日前)。 ★必要时,我校会要求申请人提交补充材料,请密切留意邮箱及招生系统状态。 注: ①上述第3项中若是由国外部门或单位出具,均须经我驻外使(领)馆公证或认证。如文件出具国家属于外交部关于《取消外国公文书认证要求的公约》的缔约国名单者,则只需办理该国附加证明书(Apostille),无需办理该国和中国驻当地使领馆的领事认证。所有文件若为非中文版本,需经有资质的翻译机构翻译成中文。 ②应届高中毕业生可先提交就读学校出具的预毕业证明,2025年8月15日前须在报名系统补交高中毕业证书,不按期提交者,我校有权取消其录取资格。 ③第4-8项材料仅要求以申请审核方式入学者提供。 ④申请者提交的各类证书、公证或认证件须为中文(或英文)原件;如为其他语言的文件,须同时上传该文件原件及中文(或英文)翻译公证件。如被我校录取,所有报名材料原件须于入学后提交核验。 注: 上述日期及事项或有修改,将在暨南大学本科招生网公布。 注: ①境外报名点只办理网上报名的现场确认和收取材料、报名费等工作,不受理网上报名信息的修改和补报。报名费一旦缴交,恕不退还。 ②报名信息需真实有效,否则取消报名、录取资格。系统中填写的邮箱、联系电话将作为考生在后续流程的重要联系方式,请确保系统填写准确无误,因信息填写有误等造成的后果由申请人自行承担。 ③两校联招,需考生亲自前往暨南大学石牌校区办理现场确认手续(详见报名须知),在报名时间内未到现场确认的网上预报名记录自动失效。如因特殊情况未能亲自前往现场办理确认手续的考生,须由考生提出书面申请,可委托亲属代理确认,确认时应出示考生身份证件、代理人身份证件、考生亲笔签署的委托书以及其它报名材料,每位代理人只能为一名考生办理确认手续。 ④以申请审核入学报名的学生,可参照《暨南大学2025年申请审核入学报名指南》(预计将于2025年3月公布)要求提交报名材料。 1.学费(元人民币/学年) 2.住宿费(元人民币/学年) 3.报名费:人民币500元/人。 4.教育部要求所有外国来华留学生入学时统一自费购买医疗保险,保险费见新生入学须知 注: ①以上收费标准以2025年广东省物价局核定为准。 ②国际学院(全英语教学)会计学专业的学费中已包含与加拿大会计师协会合作办学的CGA (CPA Canada)课程学费(6000元人民币/学年)。 ③华文学院各专业学费标准为22000元人民币/学年。 ④书籍费、辅助教学仪器费以及膳食费、学生会费、医疗保险费等自理。 ⑤日本学院收费标准另行公布。 通过中国驻申请者住在国大使馆或总领馆申请中国政府奖学金。申请时间一般在2024年11月—2025年4月,请登录国家留学网(www.csc.edu.cn)自行查询。请在填写《中国政府奖学金申请表》时,注明申请院校为“暨南大学”。 直接向暨南大学申请。优秀学生可获得第一学年奖学金1万元。 申请人通过中国驻外使领馆或使领馆委托的学校或机构申请。申请人须与当地华侨华人社团或学校签订协议书,保证毕业后回所在国从事华文教育工作至少5年以上。 需在中国政府奖学金来华留学管理信息系统(http://studyinchina.csc.edu.cn)和暨南大学本科生招生网同步报名。 需在中外语言交流合作中心网站(http://www.chinese.cn)和暨南大学本科生招生网同步报名。 学校在广州、深圳、珠海三地设有五个校区,校本部在广州市石牌。校园占地总面积226.81万平方米,校舍建筑面积178.76万平方米,学生宿舍面积45.54万平方米。学校图书馆藏书425.49万册。 学生公寓的房间内有床、行李架、小衣柜、写字台、椅子、电话、网络插座、空调、卫生间,但不提供包房。 学校有校门诊部和10所附属医院,其中国家三级甲等医院4所。可随时为师生提供医疗服务。学生在校期间需交纳国家规定的医疗保险费,可享受国家规定的初级公费医疗。 学校设有学生膳堂供学生用餐,供学生自由选择。每月伙食费一般在人民币1000—1500元。 校内还设有银行、邮局、理发、洗衣、维修、书店、商场、餐厅、照相馆等服务点。 学校的学生活动中心、大型体育馆及各种运动场所,可供学生进行各种学术、娱乐和体育活动。学校有书法、武术、动漫、定向越野等众多社团,校园文化丰富多彩,社团活动精彩纷呈,创新创业氛围浓厚,学生在“互联网+”、“挑战杯”、全国大学生创业大赛、全国大运会等多种国内外文体艺等赛事中屡创佳绩,暨南健儿苏炳添、陈艾森、谢思埸等在奥运会等重大国际赛事上为国争光。学校入选全国首批深化创新创业教育改革示范高校。暨大毕业生深受海内外用人单位好评,就业率一直位居同类院校前列。 2025年招生专业与考试科目一览表 注: ①以上专业如有调整,录取专业名称和报到地点以实际发出录取通知书为准。 ②报考体育教育、播音与主持艺术、书法学、动画、戏剧影视导演、录音艺术专业者,原则上须第一志愿专业报考,且还须另行报名参加专业术科考核。 ③新生入学后将进行体检。录取至医药类专业(包括:临床医学、预防医学、口腔医学、中医学、护理学、药学、中药学、生物制药)的学生,若发现有色盲色弱,将被调整至医药类以外的专业。 ④华文学院华文教育专业须通过海外华文教育专业学生奖学金专项报名,以暨南大学华文学院公布相关简章为准。 未达到本科录取标准者,可申请入读预科(文、理科班)。 预科A班(文、理科):学制一年。学习期满,经结业考试,达到结业标准,颁发暨南大学预科结业证书。各科成绩合格,品德良好,直升暨南大学本科相关专业。 预科B班(文、理科):学制一年。学习期满,可经过以下三种途径升读大学本科: 1.根据学年总评成绩及操行评定,约20%品学兼优者可免予入学考试保送暨南大学本科有关专业。 2.学年总评各科成绩合格,但未能保送,且未受过纪律处分者,可参加预科A班的直升考试,各科成绩合格,可直升暨南大学本科有关专业。 3.未能保送、直升者,可参加当年的两校联招和全国联招。 文科:语文、英语、数学、历史、地理。 理科:语文、英语、数学、物理、化学、生物。 1.本简章由暨南大学本科生招生办公室负责解释。 2.如教育部及我校有政策调整,则以新政策为准。 热烈欢迎华人以及其他外籍学生 报考暨南大学 暨南大学本科生招生办公室 地址:中华人民共和国广州市黄埔大道西601号 邮编:510632 电话:86-20-8522 0130 传真:86-20-8522 1340 E-mail: ozsb@jnu.edu.cn 学校网址: https://www.jnu.edu.cn 招生信息网: https://zsb.jnu.edu.cn 报名、查询网址: https://lxlz.jnu.edu.cn 暨南大学境外报名点一览表(点击文末“阅读原文”查看)
本文网址:http://www.yysql.cn/qiaoyi/policy/1019.html







侨联章程